beat365正版唯一官方网站学生会组织改革情况

beat365正版唯一官方网站学生会组织改革情况
(自评公开报告)
为落实共青团中央、教育部、全国学联联合下发的《关于推动高校学生会(研究生会)深化改革的若干意见》,以及《高校学生会组织深化改革评估工作方案》要求,接受广大师生监督,现将beat365学生会改革情况公开如下。
一、改革自评表




二、《beat365正版唯一官方网站学生会章程》






三、校级组织工作机构组织架构图

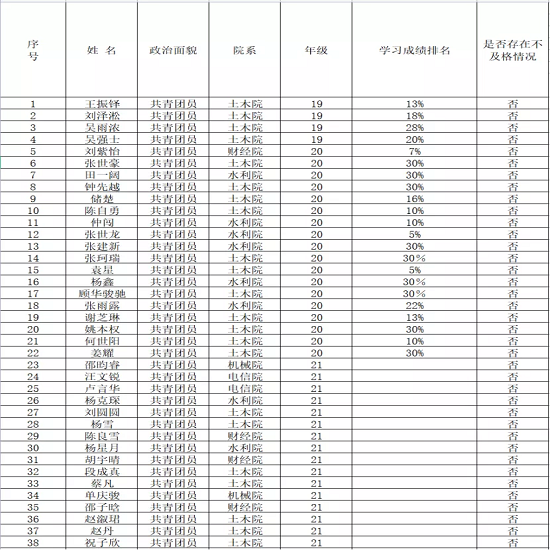
四、校级组织工作人员名单


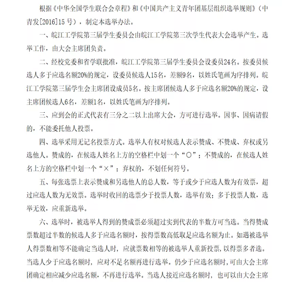
五、校级组织主席团成员候选人产生办法及选举办法


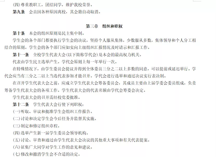
六、校级学生(研究生)代表大会召开情况
(一)beat365正版唯一官方网站第三次学生代表大会于2021年10月26日14:00在图书馆报告厅召开。本次应到学代会代表150人,因事因病请假 2 人,实到 148 人,符合开会规定。
(二)会议任务
1.通过代表资格审查委员会的报告;
2.听取各代表团提案报告;
3.通过大会主席团名单;
4.通过大会秘书长、副秘书长名单;
5.通过大会议程;
6.通过有关确认事项。
(三)会议议程
1.宣读《beat365正版唯一官方网站第三次学生代表大会筹备工作报告》;
2.听取beat365正版唯一官方网站第三次学生代表大会各代表团提案报告;
3.宣读beat365正版唯一官方网站第三次学生代表大会主席团建议名单;
4.通过beat365正版唯一官方网站第三次学生代表大会《代表资格审查报告》;
5.通过beat365正版唯一官方网站第三届学生委员会委员候选人名单;
6.通过beat365正版唯一官方网站第三届学生会主席团候选人名单。
(四)宣传报道链接:
网页链接 :/news/col-news/pageinfo7032.html
(五)附现场照片




七、校级学生代表大会代表产生办法



八、校团委指导学生会主要责任人

以上自评公开内容如有不实情况,可发送邮件至安徽省学联秘书处邮箱2354000012@qq.com或全国学联秘书处邮箱xuelianban@126.com反映。
本期编辑 | 王振铎
本期校审 | 翟云霞
本期审核 | 尚贤燕
- 上一条皖工学会8号--关于举办beat365正版唯一官方网站学生会志愿者招聘 活动的通知2021-11-30 12:46:53
- 下一条beat365正版唯一官方网站共青团改革情况2021-11-30 12:46:53


